2026年澳门城市大学内地生本科招生简章
澳门城市大学2026年内地生本科招生简章近日发布,招生对象为持有内地户籍且参加2026年普通高等学校全国统一招生考试(夏季高考)之学生(包括复读生)。新航学成整理澳门城市大学2026年内地生本科招生简章详细内容,以便考生参考!
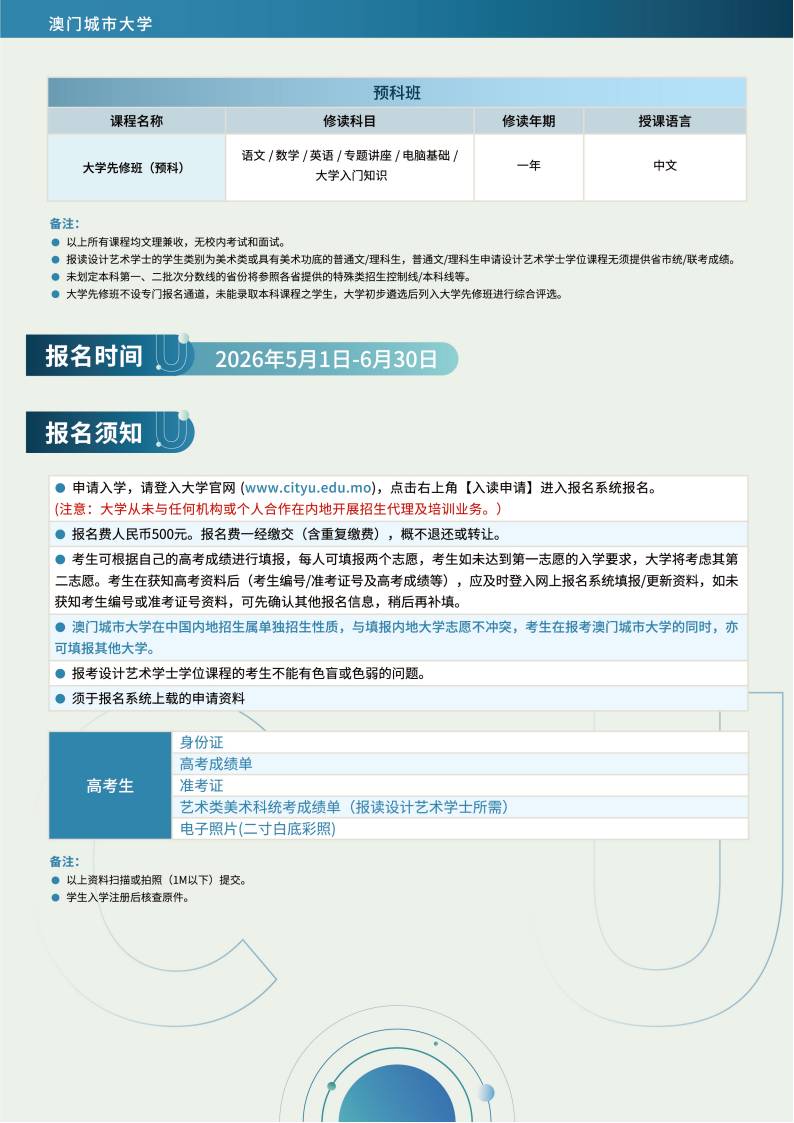
澳门城市大学2026年内地生本科招生简章
报名时间
2026年5月1日-6月30日。
报名须知
申请入学,请登入大学官网(www.cityu.edu.mo),点击右上角【入读申请】进入报名系统报名。(注意:大学从未与任何机构或个人合作在内地开展招生代理及培训业务。)
报名费人民币500元。报名费一经缴交(含重复缴费),概不退还或转让。考生可根据自己的高考成绩进行填报,每人可填报两个志愿,考生如未达到第一志愿的入学要求,大学将考虑其第二志愿。
考生在获知高考资料后(考生编号/准考证号及高考成绩等),应及时登入网上报名系统填报/更新资料,如未获知考生编号或准考证号资料,可先确认其他报名信息,稍后再补填。
澳门城市大学在中国内地招生属单独招生性质,与填报内地大学志愿不冲突,考生在报考澳门城市大学的同时,亦可填报其他大学。
报考设计艺术学士学位课程的考生不能有色盲或色弱的问题。须于报名系统上载的申请资料。
录取原则
一般本科专业录取标准
高考成绩达一本线(特殊类招生控制线)及以上,优先录取,二本线(二、三合并的本科线)及以上,高分录取。
设计艺术学士录取标准
文化课成绩:高考成绩须过考试所在省市公布的艺术类本科第二批次录取分数线(普通文科/理科考生必须过二本线)。
专业课成绩:须过各省市公布的艺术类美术科统考本科线(普通文/理科考生无须此成绩)。
大学将根据考生文化课、专业课成绩全面衡量,择优录取。
录取通知
考生可登入报名系统查询录取结果;获录取的考生在收到大学的录取通知后,按通知指引在限期内缴交相关费用确认学额;大学寄出澳门教育及青年发展局签发之《确认录取证明书》,学生用以申请办理来澳门之学生逗留D签注。
特别提醒
考生报名系统所填之高考分数及所属文/理类别将由本校向各省市教育考试院/招生办公室核实,如有造假高考成绩单或谎报/虚填/错填成绩致使录取者,大学有权取消其录取资格且学生本人承担由此引起的责任,所有已缴之费用亦不予退还。
招行简章详情







